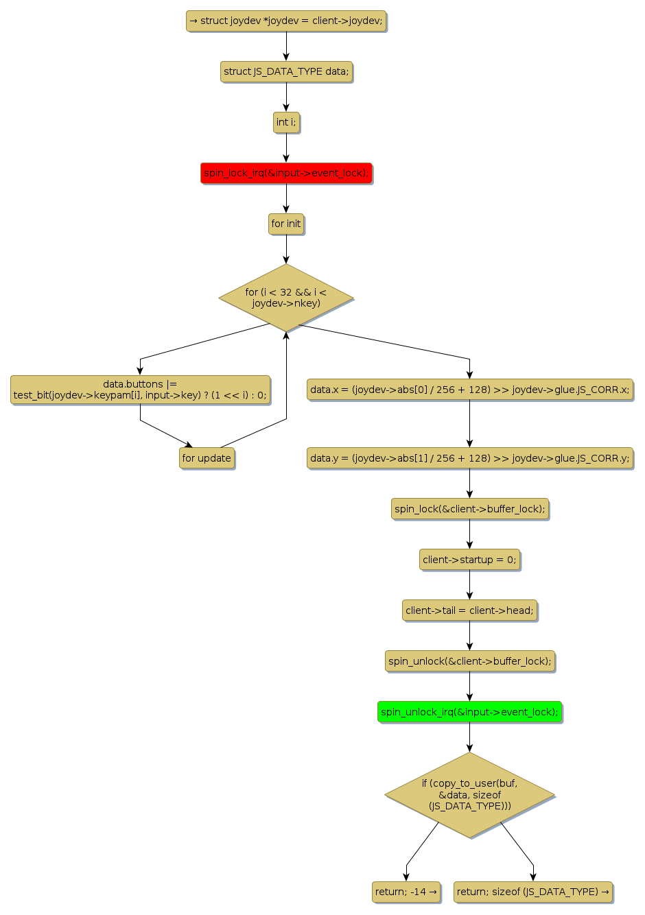
Instance Verification Kit (IVK)
spin lock @ [7717+34+/linux-3.19-rc1/drivers/input/joydev.c]
Instance Signature: event_lock
|
The Matching Pair Graph:
|
|
Function Name
|
Control Flow Graph (CFG)
|
Events Flow Graph (EFG)
|
Source Correspondence
|
|
joydev_0x_read
|
|
|
[7531+14+/linux-3.19-rc1/drivers/input/joydev.c]
|